Download Grafana Data Easily

N.Ravtech 73 views
Download Grafana Data Easily

Download Grafana Data Easily

Hey guys! Ever found yourself staring at a beautiful Grafana dashboard, wishing you could snag that sweet data for some deep-dive analysis or maybe just to share it with your team in a more tangible format? Well, you’re in luck! Downloading Grafana data is totally doable, and today, we’re going to walk through exactly how to do it, making it super simple. We’ll cover the main ways you can export your precious metrics and logs, whether you need a quick snapshot or a more comprehensive data dump. So, grab your favorite beverage, and let’s get this done!

Understanding Grafana Data Export Options

Alright, before we jump into the nitty-gritty, let’s get a lay of the land. Grafana, being the awesome visualization tool it is, gives you a couple of neat ways to get your hands on the data powering those stunning graphs. Understanding these options is key to picking the right one for your needs. Think of it like choosing the right tool for a job – you wouldn’t use a hammer to screw in a bolt, right? Similarly, different export methods suit different scenarios. We’ve got the direct export from panels, which is super handy for grabbing specific chunks of data, and then there’s the more advanced API approach for those who want to automate things or pull larger datasets. Each method has its own charm and use case, so let’s break them down.

Exporting Data Directly from Panels

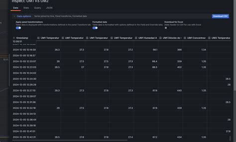
This is often the go-to method for many, and for good reason! It’s quick, it’s easy, and it gets you the data you need without any complex setup. When you’re looking at a specific graph or table in your Grafana dashboard, you’ll usually see a few icons pop up when you hover over it. One of these icons is typically for exporting or viewing the data. Clicking on this will often give you options to view the data in its raw form or download it as a file. Downloading Grafana data this way is perfect for ad-hoc analysis, troubleshooting, or when you just need a specific data point or two. You can typically choose from formats like CSV (Comma Separated Values), which is universally compatible with spreadsheet software like Excel or Google Sheets, and sometimes even JSON. CSV is incredibly popular because it’s so straightforward to work with. Just imagine, you see a spike in your server’s CPU usage, you click export, download the CSV, open it in Excel, and you can immediately start filtering, sorting, and analyzing that data to figure out what went wrong. It’s that seamless!

Furthermore, the flexibility here is a huge plus. Depending on the data source and the panel type, you might get different levels of detail. For instance, a time-series graph might let you export timestamps along with their corresponding values, while a table panel might give you all the columns and rows displayed. The key takeaway is that Grafana makes it incredibly intuitive to get this data without needing to dive into database queries or complex configurations. It’s all right there, at your fingertips, ready to be downloaded. So next time you’re admiring your dashboard, remember that the data behind it is just a few clicks away, waiting to be exported and put to work. This direct export feature is a testament to Grafana’s user-centric design, prioritizing ease of access and immediate utility for its users. It truly empowers you to leverage your data effectively, right from the visualization layer.

Using the Grafana API for Data Export

Now, if you’re feeling a bit more adventurous or if you need to automate your data downloads, the Grafana API is your best friend. This is where things get really powerful, especially for larger-scale operations or continuous data pipelines. The API allows you to programmatically query your data sources and retrieve information, which you can then process or store as needed. Downloading Grafana data via the API requires a bit more technical know-how, typically involving using tools like curl or writing scripts in languages like Python. You’ll be interacting with specific API endpoints, sending requests, and receiving data in response, usually in JSON format. This is incredibly useful for building custom dashboards, integrating Grafana data into other applications, or setting up automated reporting systems.

Think about it: instead of manually clicking download every day for your sales figures, you could set up a script that pulls the data every hour and feeds it into a custom reporting tool. This level of automation can save a tremendous amount of time and reduce the chance of human error. The Grafana API provides endpoints to query data sources, retrieve panel data, and even manage your Grafana instance. For data export, you’d typically focus on endpoints that interact with your data sources through Grafana’s query engine. This means you can leverage Grafana’s powerful querying capabilities, including transformations and aggregations, even when pulling data via the API.

It’s important to note that you’ll need to have API access enabled and understand how to authenticate your requests. This usually involves generating an API key within Grafana. Once authenticated, you can craft specific requests to fetch the data you need, specifying the time range, the panel ID, or even the query itself. The data returned is often in JSON format, which is highly structured and easy for machines to parse. You can then easily convert this JSON into other formats like CSV if needed using simple scripting. The API approach is the way to go for serious data integration and automation, offering unparalleled flexibility and control over your data extraction process. It’s the backbone for many advanced workflows that rely on Grafana’s insights.

Step-by-Step Guide: Downloading Panel Data

Let’s get practical, guys! We’ll walk through the most common scenario: downloading data directly from a Grafana panel. This is the easiest way to get started and is perfect for most everyday needs.

Finding the Export Option

First things first, navigate to the dashboard that contains the panel you’re interested in. Once you’re there, hover your mouse cursor over the panel. You should see a set of icons appear, usually in the top-right corner of the panel. Look for an icon that resembles a download arrow, or sometimes it might be a series of dots (a