IPhone A1549: Repair Guide & Troubleshooting Tips

N.Ravtech 81 views
IPhone A1549: Repair Guide & Troubleshooting Tips

iPhone A1549: Repair Guide & Troubleshooting Tips

Hey tech enthusiasts! Ever stumbled upon an iPhone model A1549 with FCC ID BCG-E2816A ? Maybe you’re facing some issues with your device, or perhaps you’re just curious about what makes this particular model tick. Well, you’re in the right place! This comprehensive guide is designed to walk you through everything you need to know about your iPhone A1549, from identifying it to troubleshooting common problems and even exploring repair options.

Identifying Your iPhone A1549

Alright, first things first: how do you know if you actually have an iPhone A1549? It’s easier than you might think. This model is essentially the iPhone 6 (specifically, the GSM version). To confirm, here’s where you can look:

  • Model Number: Check the back of your iPhone. The model number (A1549) is usually printed in small text near the bottom. If you can’t find it there, you can also look in your iPhone’s settings.
  • Settings: Go to Settings > General > About. Scroll down, and you’ll find the Model Name and Model Number listed there.
  • FCC ID: The FCC ID, BCG-E2816A , is another identifier. You can typically find it printed somewhere on the device, often in the same area as the model number or inside the SIM card tray. However, if your phone has been repaired, this information may not be readily available.

Knowing your iPhone’s model number and FCC ID is crucial for several reasons. First, it helps you identify the correct replacement parts if you need to perform a repair. Secondly, it helps you access the correct service manuals and guides. You will also use this information for software updates, and if you are ever going to sell your phone, this info will be very important for the buyer.

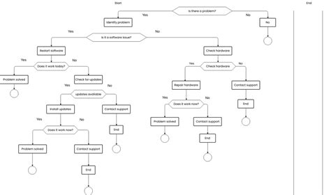
Common Problems and Troubleshooting Steps for iPhone A1549

Now, let’s dive into some common problems that iPhone A1549 users often encounter, along with some troubleshooting steps you can try. Before you start, remember to back up your data! Just in case something goes wrong, you don’t want to lose all your precious photos, contacts, and other important stuff.

1. Battery Drain: Is your battery draining faster than usual? This is a common issue with older iPhones.

  • Troubleshooting:
    • Check Battery Usage: Go to Settings > Battery to see which apps are using the most power. Close any apps you’re not using or consider uninstalling battery-hungry apps.
    • Update iOS: Make sure you’re running the latest version of iOS. Updates often include battery life improvements.
    • Reduce Screen Brightness: Lower your screen brightness or enable Auto-Brightness to save power.
    • Turn Off Unused Features: Disable features like Bluetooth, Wi-Fi, and Location Services when you’re not using them.
    • Consider a Battery Replacement: If your battery is old, it might be time for a replacement. Batteries degrade over time, and a new battery can significantly improve battery life.

2. Screen Issues: Cracked screen? Display not working? Here’s what to do.

  • Troubleshooting:
    • Check for Physical Damage: Inspect the screen for cracks or other damage. If the screen is cracked, you’ll likely need to replace it.
    • Force Restart: Sometimes a simple force restart can fix display glitches. Press and hold the Home button and the Power button (or Side button) until the Apple logo appears.
    • Software Issues: If the screen looks distorted or has colors that shouldn’t be there, try resetting all settings (Settings > General > Reset > Reset All Settings). This won’t erase your data, but it will revert settings to their default values.
    • Screen Replacement: If none of the above steps work, the screen might need to be replaced. This is often a repair you can do yourself with the right tools and a replacement screen, or you can take it to a professional.

3. Charging Problems: iPhone not charging or charging slowly?

  • Troubleshooting:
    • Check the Charging Cable and Adapter: Make sure your charging cable and adapter are working correctly. Try a different cable and adapter to see if that solves the problem.
    • Clean the Charging Port: Dust, debris, or lint can accumulate in the charging port, preventing a good connection. Use a toothpick or a non-metallic tool to gently clean out the port.
    • Restart Your iPhone: A simple restart can sometimes resolve charging issues.
    • Inspect the Battery: If you’re using a replacement battery, make sure it’s properly installed. Sometimes the battery connections or charging components can get damaged.
    • Check for Water Damage: Water damage can cause charging problems. If your iPhone has been exposed to water, take it to a professional for repair.

4. Wi-Fi and Bluetooth Issues: Can’t connect to Wi-Fi or Bluetooth devices?

  • Troubleshooting:
    • Restart Your iPhone: A simple restart often fixes Wi-Fi and Bluetooth issues.
    • Check Wi-Fi and Bluetooth Settings: Make sure Wi-Fi and Bluetooth are enabled in Settings. Also, check that you’re connected to the correct Wi-Fi network and that the Bluetooth device is discoverable.
    • Forget and Reconnect to Wi-Fi: In Settings > Wi-Fi, tap the