Kubota RTV 500 Engine Swap Guide

N.Ravtech 100 views
Kubota RTV 500 Engine Swap Guide

Kubota RTV 500 Engine Swap: Your Ultimate Guide

Hey guys, if you’re the proud owner of a Kubota RTV 500 and you’re thinking about an engine swap , you’ve come to the right place! This isn’t just a minor tune-up; an engine swap is a pretty big deal, and doing it right can give your trusty RTV a whole new lease on life. Whether your current engine is giving up the ghost or you’re just looking to beef up your rig for tougher jobs, understanding the ins and outs of a Kubota RTV 500 engine swap is crucial. We’re going to dive deep into why you might consider this upgrade, what your options are, and the general process involved. So grab your wrench, maybe a cup of coffee, and let’s get started on making your RTV 500 even more capable!

Why Consider a Kubota RTV 500 Engine Swap?

Alright, let’s talk turkey. Why would you even bother with a Kubota RTV 500 engine swap ? Well, there are a few solid reasons. First off, engine longevity . These RTVs are workhorses, but like any engine, they have a finite lifespan. If your RTV 500 has seen a lot of hard work over the years, the original engine might be getting tired. Instead of just repairing it with a costly rebuild, a full engine swap can be a more cost-effective and reliable long-term solution. You get a fresh start with a new or remanufactured engine, ensuring many more years of service. Secondly, performance enhancement . Maybe your stock RTV 500 just doesn’t have the grunt you need anymore. Perhaps you’ve upgraded to larger tires, added heavy-duty attachments, or you’re tackling steeper, rougher terrain. In these cases, swapping in a more powerful engine can make a world of difference. You’ll experience better acceleration, improved towing capacity, and the ability to power through jobs that used to be a struggle. Imagine cruising up that hill with more power, or pulling that heavier load without breaking a sweat. That’s the kind of difference a well-chosen engine swap can make. Lastly, modernization and efficiency . While the RTV 500 is a solid machine, newer engines often come with improved fuel efficiency and emissions standards. If you’re looking to save a bit on fuel costs or meet stricter environmental regulations, an engine swap with a more modern powerplant could be the way to go. It’s about keeping your beloved RTV relevant and efficient in today’s world. So, whether it’s about reviving an aging machine, boosting its capabilities, or making it more efficient, an engine swap is a serious upgrade that can dramatically enhance your RTV 500’s performance and lifespan. It’s a significant undertaking, but the rewards can be well worth the effort, guys.

What Engines Can You Swap into a Kubota RTV 500?

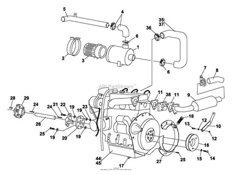
This is where the fun really begins, right? When you’re looking at a Kubota RTV 500 engine swap , one of the biggest questions is: what can I actually put in there? The most straightforward and often recommended route is sticking with another Kubota engine . Why? Because Kubota engines are renowned for their reliability, durability, and compatibility within their own product lines. The RTV 500 originally comes with a Z482-E, a 2-cylinder, liquid-cooled diesel engine. So, a direct replacement or a very similar model is often the easiest path. You could look for a used but in-good-condition Z482-E, or even a slightly more powerful variant if one exists and can be adapted. However, many enthusiasts consider other Kubota diesel engines that might offer more horsepower or torque. Think about engines like the D782 (3-cylinder) or even larger options if you’re prepared for more significant modifications. The key here is to match the physical dimensions, mounting points, and power take-off (PTO) requirements as closely as possible to minimize fabrication. You’ll also need to consider the cooling system, exhaust, and fuel system compatibility. For those feeling adventurous and perhaps wanting a bit more ‘oomph’ or a different kind of power, there are also possibilities of using non-Kubota engines . This is where things get a bit more complex and often require custom fabrication. Some folks have explored swapping in small block gasoline engines or even other diesel engines from different manufacturers. However, this route demands a much deeper understanding of engine integration, including custom motor mounts, transmission adapters, wiring harnesses, and potentially modifying the chassis itself. It’s definitely not for the faint of heart, and the cost and complexity can skyrocket. Before you commit to any specific engine, do your homework, guys. Research forums, talk to mechanics specializing in UTVs or Kubota equipment, and carefully assess your mechanical skills and budget. Compatibility, physical fit, and the availability of parts for the swap are your biggest considerations. The goal is to find an engine that not only fits but also integrates well with your RTV 500’s existing systems for a reliable and powerful upgrade.

The Engine Swap Process: A Step-by-Step Overview

Okay, so you’ve picked your new heart for your RTV 500. Now comes the main event: the Kubota RTV 500 engine swap itself. This is a project that requires patience, precision, and a methodical approach. Let’s break down the general steps involved, keeping in mind that specific details can vary depending on the engines you’re using and the modifications needed. Step 1: Preparation and Removal. First things first, you need to safely disconnect the battery and drain all essential fluids – coolant, oil, and fuel. Then, carefully label and disconnect all hoses, wiring harnesses, and cables connected to the old engine. Take pictures! Seriously, guys, pictures are your best friend during this process. Once everything is disconnected, you’ll need an engine hoist or a suitable lifting mechanism to carefully remove the old engine from the RTV’s chassis. Make sure you have a secure place to set it aside. Step 2: Preparing the New Engine. This involves cleaning and inspecting your replacement engine. If it’s a used engine, you might want to perform some basic maintenance like changing the oil and filter, checking belts, and ensuring all external components are in good working order. If you’re using a different engine, this is where you might need to adapt mounting brackets or accessories to fit the RTV’s bay. Step 3: Installation. This is the moment of truth. Carefully lower the new engine into the RTV’s engine bay using your hoist. Align the engine mounts with the chassis points and gently set it in place. You might need to make minor adjustments or use shims to get everything perfectly aligned. Step 4: Connecting Everything Up. This is often the most time-consuming part. You’ll need to reconnect all the hoses, wiring harnesses, and cables to the new engine. This is where your photos and labels from Step 1 become invaluable. Pay close attention to coolant lines, fuel lines, electrical connections (including starter, alternator, sensors), and throttle linkages. If you’re using an engine with different connections, you might need to adapt or create new ones. Step 5: Cooling and Exhaust Systems. The radiator, hoses, and fan need to be properly connected to the new engine’s coolant ports. Similarly, you’ll need to ensure the exhaust system is connected. This might involve custom exhaust piping if the new engine’s exhaust manifold is in a different position. Step 6: Fuel System Integration. Connect the fuel lines from the tank to the new engine’s fuel pump and injectors. Bleeding the fuel system will be necessary, especially with diesel engines, to remove any air bubbles. Step 7: First Start and Testing. Once everything is connected, double-check all your work. Fill the engine with the correct type and amount of oil and coolant. Then, it’s time for the first start! It might take a few tries, but listen carefully for any unusual noises. Let the engine run for a bit, checking for leaks and monitoring temperatures. Step 8: Fine-Tuning and Troubleshooting. After the initial start, you’ll likely need to fine-tune the engine’s settings, check idle speed, and test its performance under load. Be prepared for some troubleshooting – it’s rare for everything to go perfectly on the first try, especially with non-standard swaps. This detailed process highlights the complexity, but with careful planning and execution, a successful Kubota RTV 500 engine swap is definitely achievable, guys!

Important Considerations and Potential Challenges

When you’re embarking on a Kubota RTV 500 engine swap , it’s super important to go in with your eyes wide open, you know? It’s not just about pulling out the old and dropping in the new. There are a bunch of potential challenges and things you absolutely must consider to make sure your project is a success and doesn’t turn into a money pit. First up, compatibility is king. We touched on this, but it bears repeating. Even if you choose another Kubota engine, dimensions, mounting points, PTO shaft orientation, and even the bolt patterns can differ. If you go the non-Kubota route, expect significant fabrication work for mounts, driveshafts, and potential transmission mating. This isn’t a simple bolt-on job unless you’re sticking to a very similar factory engine. Secondly, electrical systems . Modern engines are loaded with sensors and ECUs (Engine Control Units). You’ll need to figure out how to integrate the new engine’s wiring harness with your RTV’s existing electrical system. This might involve splicing wires, using adapter harnesses, or even swapping out parts of the RTV’s dashboard to accommodate new gauges or warning lights. This is where many DIYers get stuck, so having good wiring diagrams for both the engine and the RTV is essential. Thirdly, cooling and exhaust . The RTV 500 has a specific radiator and fan setup. Will your new engine produce more heat that requires a larger radiator? Will the exhaust manifold position align with your existing exhaust system, or will you need custom fabrication? Getting the cooling system right is vital to prevent overheating, and a poorly routed exhaust can be a fire hazard or just plain inefficient. Fourth, fuel system modifications . Depending on the engine, you might need to upgrade or adapt the fuel pump, fuel lines, or even the fuel tank. Diesel engines have specific fuel delivery requirements, and getting it wrong can lead to poor performance or engine damage. Fifth, drivetrain integration . While the RTV’s transmission is robust, it’s designed for the original engine’s power and torque. If you’re significantly increasing power, you need to consider if the transmission and drivetrain can handle the extra stress. A Kubota RTV 500 engine swap isn’t just about the engine; it’s about how it plays with the rest of the vehicle. Finally, legal and emissions . Depending on where you live, there might be regulations regarding engine swaps, especially concerning emissions. Make sure your chosen engine and its modifications comply with local laws. Don’t forget budget and time . These swaps almost always take longer and cost more than initially anticipated. Factor in parts, tools, potential professional help for specific tasks (like welding or complex wiring), and the inevitable